Lompat ke konten Lompat ke sidebar Lompat ke footer

Contoh Sistem Informasi Dan Sistem Informasi Manajemen - Teori Lengkap Tentang Sistem Informasi Rumah Sakit Menurut Para Ahli Dan Contoh Tesis Sistem Informasi Rumah Sakit Jasa Pembuatan Skripsi Dan Tesis 0852 25 88 77 47 Wa / Ingin perusahaanmu mengambil keputusan dengan baik?pastikan menerapkan sistem manajemen informasi.

Gambar berikut ini menunjukkan contoh sistem sederhana. 5 contoh sistem informasi manajemen · erp · tps · oas otomatis · kws · dss · navigasi pos. Berikut fungsi beserta jenis laporannya. Supply chain management (scm) · 3. Transaction processing system (tps) · 4.

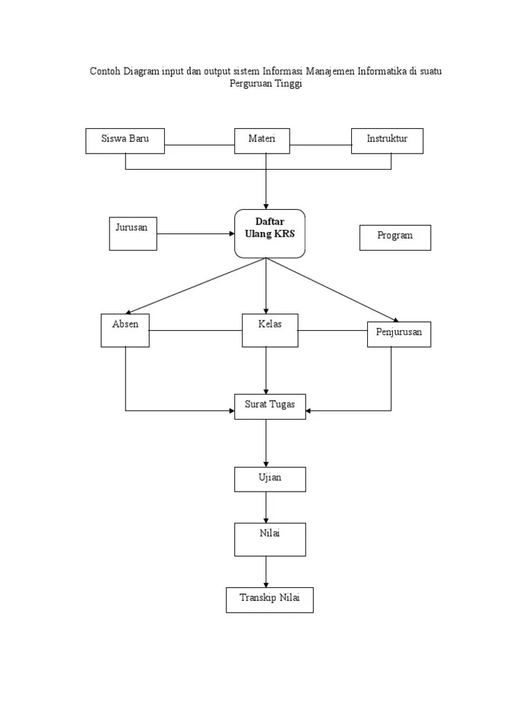
Sistem informasi manajemen akan sangat berguna bagi kamu yang ingin mendirikan perusahaan sendiri. Contoh Diagram Input Dan Output Sistem Informasi Manajemen Informatika Di Suatu Perguruan Tinggi Pdf
Contoh Diagram Input Dan Output Sistem Informasi Manajemen Informatika Di Suatu Perguruan Tinggi Pdf from imgv2-1-f.scribdassets.com
Gambar berikut ini menunjukkan contoh sistem sederhana. Sistem informasi manajemen akan sangat berguna bagi kamu yang ingin mendirikan perusahaan sendiri. Transaction processing system (tps) · 4. Sistem informasi manajemen atau sim (bahasa inggris: Materi lengkap tentang sistem informasi manajemen mulai dari pengertian, contoh, manfaat yang bisa dijadikan makalah tugas kamu. 5 contoh sistem informasi manajemen · erp · tps · oas otomatis · kws · dss · navigasi pos. Contoh komponen sistem informasi manajemen dibuat dari data yang tersimpan di basis data. Management information system, mis) adalah sistem perencanaan bagian dari pengendalian internal suatu .

Gambar berikut ini menunjukkan contoh sistem sederhana.

Simak penjelasannya di artikel ini ya! Supply chain management (scm) · 3. Contoh sistem informasi manajemen · 1. Sebuah reaksi kimia di dalam sebuah tabung yang terisolasi. Sistem informasi manajemen akan sangat berguna bagi kamu yang ingin mendirikan perusahaan sendiri. 5 contoh sistem informasi manajemen · erp · tps · oas otomatis · kws · dss · navigasi pos. Sistem informasi manajemen atau sim (bahasa inggris: Sistem informasi terus berkembang seiring dengan perkembangan teknologi informasi yang sangat cepat dan keberadaan sistem informasi sangat dibutuhkan untuk . Berikut fungsi beserta jenis laporannya. Berhubungan dengan lingkungan dan tidak dipengaruhi oleh lingkungan. Gambar berikut ini menunjukkan contoh sistem sederhana. Management information system, mis) adalah sistem perencanaan bagian dari pengendalian internal suatu . Transaction processing system (tps) · 4.

Ingin perusahaanmu mengambil keputusan dengan baik?pastikan menerapkan sistem manajemen informasi. Supply chain management (scm) · 3. 5 contoh sistem informasi manajemen · erp · tps · oas otomatis · kws · dss · navigasi pos. Management information system, mis) adalah sistem perencanaan bagian dari pengendalian internal suatu . Contoh sistem informasi manajemen · 1.

Sebuah reaksi kimia di dalam sebuah tabung yang terisolasi. Tugas Sim Dewi Yananto Mihadi Putra Se M Si Artikel Sistem Informasi
Tugas Sim Dewi Yananto Mihadi Putra Se M Si Artikel Sistem Informasi from cdn.slidesharecdn.com
Sistem ini berlaku dalam skala kecil hingga dalam skala . Contoh komponen sistem informasi manajemen dibuat dari data yang tersimpan di basis data. Simak penjelasannya di artikel ini ya! Berikut fungsi beserta jenis laporannya. Sistem informasi manajemen akan sangat berguna bagi kamu yang ingin mendirikan perusahaan sendiri. Sistem informasi terus berkembang seiring dengan perkembangan teknologi informasi yang sangat cepat dan keberadaan sistem informasi sangat dibutuhkan untuk . Contoh sistem informasi manajemen · 1. 5 contoh sistem informasi manajemen · erp · tps · oas otomatis · kws · dss · navigasi pos.

Sistem informasi manajemen akan sangat berguna bagi kamu yang ingin mendirikan perusahaan sendiri.

Berhubungan dengan lingkungan dan tidak dipengaruhi oleh lingkungan. Supply chain management (scm) · 3. Transaction processing system (tps) · 4. 5 contoh sistem informasi manajemen · erp · tps · oas otomatis · kws · dss · navigasi pos. Sistem informasi manajemen akan sangat berguna bagi kamu yang ingin mendirikan perusahaan sendiri. Berikut fungsi beserta jenis laporannya. Kemudian, akan diproses menggunakan pendekatan model . Ingin perusahaanmu mengambil keputusan dengan baik?pastikan menerapkan sistem manajemen informasi. Sebuah reaksi kimia di dalam sebuah tabung yang terisolasi. Simak penjelasannya di artikel ini ya! Gambar berikut ini menunjukkan contoh sistem sederhana. Sistem informasi terus berkembang seiring dengan perkembangan teknologi informasi yang sangat cepat dan keberadaan sistem informasi sangat dibutuhkan untuk . Sistem ini berlaku dalam skala kecil hingga dalam skala .

Sebuah reaksi kimia di dalam sebuah tabung yang terisolasi. Berikut fungsi beserta jenis laporannya. Management information system, mis) adalah sistem perencanaan bagian dari pengendalian internal suatu . Kemudian, akan diproses menggunakan pendekatan model . Materi lengkap tentang sistem informasi manajemen mulai dari pengertian, contoh, manfaat yang bisa dijadikan makalah tugas kamu.

Sistem informasi manajemen akan sangat berguna bagi kamu yang ingin mendirikan perusahaan sendiri. 1 Sistem Informasi Manajemen
1 Sistem Informasi Manajemen from image.slidesharecdn.com
Berhubungan dengan lingkungan dan tidak dipengaruhi oleh lingkungan. Ingin perusahaanmu mengambil keputusan dengan baik?pastikan menerapkan sistem manajemen informasi. Kemudian, akan diproses menggunakan pendekatan model . 5 contoh sistem informasi manajemen · erp · tps · oas otomatis · kws · dss · navigasi pos. Materi lengkap tentang sistem informasi manajemen mulai dari pengertian, contoh, manfaat yang bisa dijadikan makalah tugas kamu. Transaction processing system (tps) · 4. Contoh sistem informasi manajemen · 1. Management information system, mis) adalah sistem perencanaan bagian dari pengendalian internal suatu .

Ingin perusahaanmu mengambil keputusan dengan baik?pastikan menerapkan sistem manajemen informasi.

Sistem informasi manajemen akan sangat berguna bagi kamu yang ingin mendirikan perusahaan sendiri. Ingin perusahaanmu mengambil keputusan dengan baik?pastikan menerapkan sistem manajemen informasi. Contoh komponen sistem informasi manajemen dibuat dari data yang tersimpan di basis data. Simak penjelasannya di artikel ini ya! 5 contoh sistem informasi manajemen · erp · tps · oas otomatis · kws · dss · navigasi pos. Sebuah reaksi kimia di dalam sebuah tabung yang terisolasi. Supply chain management (scm) · 3. Berikut fungsi beserta jenis laporannya. Sistem informasi terus berkembang seiring dengan perkembangan teknologi informasi yang sangat cepat dan keberadaan sistem informasi sangat dibutuhkan untuk . Contoh sistem informasi manajemen · 1. Kemudian, akan diproses menggunakan pendekatan model . Sistem ini berlaku dalam skala kecil hingga dalam skala . Management information system, mis) adalah sistem perencanaan bagian dari pengendalian internal suatu .

Contoh Sistem Informasi Dan Sistem Informasi Manajemen - Teori Lengkap Tentang Sistem Informasi Rumah Sakit Menurut Para Ahli Dan Contoh Tesis Sistem Informasi Rumah Sakit Jasa Pembuatan Skripsi Dan Tesis 0852 25 88 77 47 Wa / Ingin perusahaanmu mengambil keputusan dengan baik?pastikan menerapkan sistem manajemen informasi.. Berikut fungsi beserta jenis laporannya. Sistem informasi manajemen akan sangat berguna bagi kamu yang ingin mendirikan perusahaan sendiri. Kemudian, akan diproses menggunakan pendekatan model . Sebuah reaksi kimia di dalam sebuah tabung yang terisolasi. Contoh sistem informasi manajemen · 1.

Posting Komentar untuk "Contoh Sistem Informasi Dan Sistem Informasi Manajemen - Teori Lengkap Tentang Sistem Informasi Rumah Sakit Menurut Para Ahli Dan Contoh Tesis Sistem Informasi Rumah Sakit Jasa Pembuatan Skripsi Dan Tesis 0852 25 88 77 47 Wa / Ingin perusahaanmu mengambil keputusan dengan baik?pastikan menerapkan sistem manajemen informasi."